产品中心
product

农业水价综合改革平台系统

7*24小时咨询热线
18008063797

一、政策背景

 

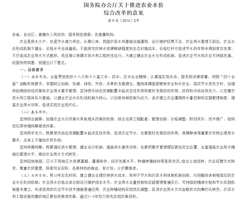
农业水价综合改革是国家层面推动的一项重大水利改革任务,核心目标是建立健全促进农业节水、保障水利工程良性运行、助力农业现代化的水价形成机制和管理体系。其政策依据主要源于:

 

1. 国家战略部署:2016年,国务院办公厅印发《关于推进农业水价综合改革的意见》(国办发〔20162号),对全国农业水价综合改革进行了全面部署,明确了改革的总体要求、主要目标和重点任务。

 

水价改革新闻.png 

 

2.水资源刚性约束:面对我国水资源短缺、时空分布不均、农业用水效率总体偏低的严峻形势,改革旨在通过价格杠杆和配套措施,倒逼农业节水,保障国家水安全和粮食安全。

3.水利工程可持续运行:长期以来,农业水费收入难以覆盖工程运行维护成本,导致大量农田水利设施老化失修。改革要求建立精准补贴和节水奖励机制,确保工程有人管、有钱修、可持续

4.农业现代化需求:发展高效节水农业、实现农业现代化,需要精细化的用水管理作为支撑。改革要求完善供水计量设施、建立科学的水价制度,为现代农业发展提供基础保障。

5.后续政策推动:国家发展改革委、财政部、水利部、农业农村部等部门持续联合发文(如《十四五时期深化农业水价综合改革实施方案》等),明确阶段性目标,强调信息化、智能化手段在改革中的关键作用,要求加快建立农业水价改革信息平台。

 

犍为县农业水价综合改革平台.jpg 

 

二、系统概述

 

农业水价综合改革平台系统是响应国家政策要求、支撑和服务于国家农业水价综合改革政策落地实施而设计开发的专业化、数字化、智能化信息管理平台。它旨在系统性解决传统农业用水管理中存在的计量难、收费难、管理粗放、节水意识不强、工程管护乏力等核心痛点,是推动农业节水增效、保障农田水利工程良性运行、促进农业现代化不可或缺的重要技术工具。

 

该系统是集互联网、物联网、大数据、云计算等现代信息技术于一体的智慧灌溉与水资源管理平台,主要功能涵盖水资源监测、智能调度、水权分配与交易、水费计收、用户服务及综合管理,通过数字化手段全面提升农业用水效率和管理精细化水平。

 

三、建设必要性

 

建设农业水价综合改革平台系统具有极强的现实必要性和紧迫性:

1.落实国家改革政策的刚性需求:国家政策明确要求建立农业水权制度、完善供水计量、健全水价形成机制、建立精准补贴和节水奖励机制。平台是实现这些改革目标的核心载体,为政策落地提供可操作、可监控、可评估的技术支撑。没有信息化平台,复杂的改革任务(如水权确权登记、交易管理、精准补贴核算、多级水价执行)将难以高效、准确、透明地实施。

 

2.破解传统管理困境的关键手段

2.1解决计量难通过物联网传感器(流量计、水位计、墒情仪等)实现取用水量的自动化、精准化、实时化计量,彻底改变传统估算、粗放计量的局面。

解决收费难:集成在线支付(微信/支付宝/银联)、信用管理等手段,实现水费便捷缴纳、透明查询和自动催缴,显著提升水费实收率。

2.2解决管理粗放利用GIS、大数据分析和智能模型,实现水资源供需的精准预测、优化配置、智能调度和动态监管,变经验管理为数据驱动的精细化管理。

提升节水意识:向用水户实时推送用水量、水费信息、节水提示,结合水权交易和节水奖励,让农户清晰感知用水成本与收益,有效激发内生节水动力。

 

3.保障水利工程良性运行的基石:平台精确计量用水量和水费,为合理水价制定和水费征收提供数据基础。结合平台管理的精准补贴机制,能有效弥补工程运行维护成本缺口,确保工程长期稳定发挥效益。

 

4.提升农业用水效率与效益的核心引擎:通过实时监测、数据分析、智能决策,平台能显著优化灌溉制度,减少无效耗水,提高灌溉保证率和水分生产率,实现农业节水、增产、增效的目标,支撑高标准农田建设和农业高质量发展。

 

5.促进水权流转与市场化配置的支撑平台:平台为水权的确权登记、分配、交易(买卖、租赁、转让)提供安全、高效、透明的线上环境,激活水权市场,促进水资源向高效益领域流动。

 

6.实现政府精准监管与科学决策的智慧大脑平台汇聚全域水资源、工程、用户、交易、费用等海量数据,为各级政府提供实时监控、动态分析、效果评估、风险预警和辅助决策的强大工具,提升水治理能力和效率。

 

四、平台核心功能与服务

 

基于上述背景和需求,四川合睿达农业水价综合改革平台系统提供以下核心功能与服务:

 

水价1.png 

 

1.智能监测

实时监测典型田块/灌区的取水量、排水量、土壤墒情、气象数据等。

支持历史数据查询、时段统计、多维度曲线分析(如日//年用水量变化)。

 

2.水权管理

水权分配:基于区域用水总量控制指标,实现水权的初始分配、登记、确权到户(或用水组织)。

水权交易:提供线上水权交易市场,支持买卖双方在线挂牌、信息撮合、交易撮合、电子签约、交易流程管理与结算。

 

3.用户服务

便捷缴费:支持微信、支付宝、银联等多种在线支付方式缴纳水费。

信息查询:用户可随时查询自身水权额度、实时用水量、历史用水记录、水费账单、交易信息等。

报表下载:提供用水统计报表、缴费凭证等的下载服务。

信息互动:推送政策通知、节水知识、灌溉建议、预警信息等。

 

水价2.png 

 

4.综合管理

GIS服务:基于地理信息系统,直观展示灌区布局、工程设施、监测点位置、水权分布等。

灌溉计划与智能调度:根据作物需水、土壤墒情、气象预报、水源状况等,制定和优化灌溉计划,实现水资源智能调度。

水价与收费管理:支持阶梯水价、分类水价、超定额累进加价等复杂水价政策的配置、计算、计费和账单管理。

精准补贴与节水奖励:依据计量数据和政策规则,自动核算精准补贴对象和金额,管理节水奖励发放。

数据分析与决策支持:对区域用水总量、效率指标(如灌溉水有效利用系数)、节水效果、改革进展等进行深度统计分析,生成多维度报表和可视化图表,为水资源管理、政策评估和优化提供数据支撑。

工程运行管理:关联水利工程信息,辅助工程运行维护管理。

 

五、总结

 

农业水价综合改革平台系统是国家农业水价综合改革政策落地的核心信息化基础设施和关键赋能工具。它不仅是解决传统农业用水管理难题的金钥匙,更是推动农业节水革命、保障水利工程可持续运行、服务农业现代化发展的加速器。在政策强力驱动和现实迫切需求的背景下,建设和应用好这一平台,对于实现国家水资源可持续利用战略目标和保障国家粮食安全具有重大而深远的意义。


  • 姓名 *
    公司名称 *
  • Email地址 *
    联系电话 *
  • 验证码 *   
  • 留言内容 *